当前位置:首页 > 新闻动态
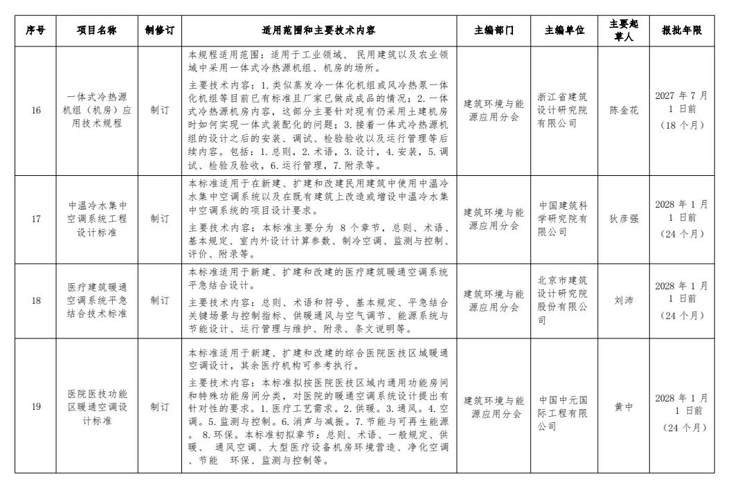
2025年12月31日,中国勘察设计协会下发《关于印发<中国勘察设计协会2025年团体标准制修订项目工作计划>的通知》(中设协字〔2025〕114号),建环分会申报的4部标准列入计划,见下表:
关于印发《中国勘察设计协会2025年团体标准制修订项目工作计划》的通知.pdf
[分会活动] 数智冷暖 零碳未来——第十七届中国制冷展全国
[分会活动] 2026年中国勘察设计协会建筑环境与能源应用
[分会活动] 中国勘察设计协会建筑环境与能源应用分会 五届
[分会活动] 【4月8日公益讲座】新型高效中温冷水集中空调
[分会通知] 住房城乡建设部关于注册公用设备、电气工程师执
[分会通知] 《工程勘察设计行业年度发展研究报告(2025
[分会通知] 2025年建环分会立项4部标准
[分会活动] 第11届建筑环境与能源应用技术交流大会丨闭幕
[分会活动] 第11届建筑环境与能源应用技术交流大会丨聚焦
[分会活动] 第11届建筑环境与能源应用技术交流大会第一天